| 参数项 | 规格说明 |
|---|---|
| 产品名称 | 智能直显型电磁流量计 |
| 精度等级 | ±0.5%R(千分之五) |
| 量程比 | 10:1 |
| 公称压力 | 1.6MPa(DN10~DN200);1.0MPa(DN250~DN1000);0.6MPa(DN1100~DN2000) |
| 安装方式 | 法兰安装(默认);法兰夹持(定制);卡箍安装(定制) |
| 工作温度 | -10~55℃ |
| 存储温度 | -40~65℃ |
| 流体要求 | 导电介质(电导率≥5μS/cm) |
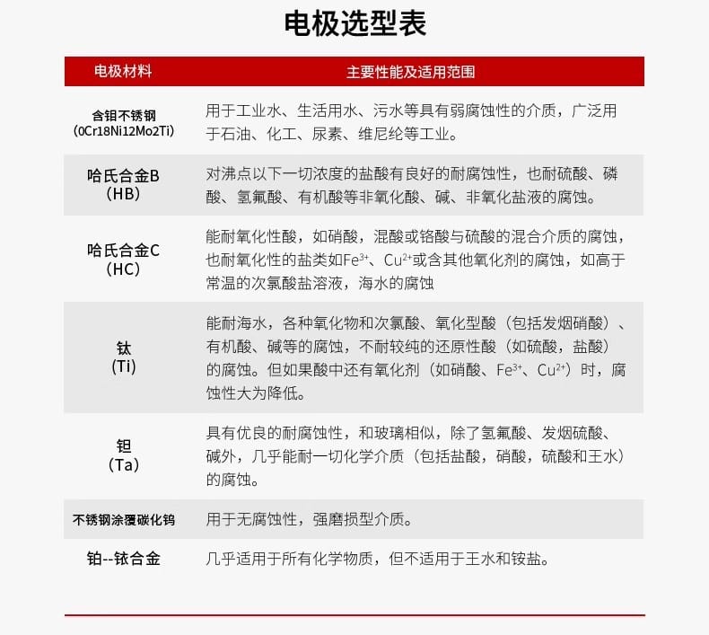
| 电极材料 | 适用场景 |
|---|---|
| 316L不锈钢 | 工业水、生活用水、弱腐蚀性污水 |
| 哈氏合金B(HB) | 盐酸、硫酸、磷酸、氢氟酸、有机酸等非氧化性介质 |
| 哈氏合金C(HC) | 硝酸、混酸、氧化性盐类、海水等氧化性介质 |
| 钛(Ti) | 海水、次氯酸盐、氧化型酸、有机酸 |
| 钽(Ta) | 除氢氟酸、发烟硫酸、碱外的几乎所有化学介质 |
| 碳化钨 | 无腐蚀性、强磨损型介质 |
| 铂-铱合金 | 几乎所有化学物质(除王水和铵盐) |
| 衬里材质 | 最高温度 | 适用范围 |
|---|---|---|
| 氯丁橡胶(CR) | 80℃(特殊120℃) | 水、污水、弱磨损性泥浆、矿浆 |
| 聚氨酯橡胶(PU) | 70℃ | 中性、强磨损矿浆、煤浆、泥浆 |
| 聚四氟乙烯(F4/PTFE) | 100℃(特殊150℃) | 浓酸、碱等强腐蚀性介质、卫生类介质 |
| 聚全氟乙丙烯(F46) | 100℃(特殊150℃) | 强腐蚀性介质、卫生类介质(抗负压优于PTFE) |
核心行业:农业灌溉自动化
具体应用场景:
典型客户案例:
| 序号 | 安装规范 |
|---|---|
| 1 | 优先安装在水平管道较低处或垂直向上处,禁止安装在管道最高点及垂直向下处 |
| 2 | 宜安装在管道上升段 |
| 3 | 开口排放管道中,应安装于管道较低处 |
| 4 | 管道落差超过5m时,须在传感器下游安装排气阀 |
| 5 | 严禁安装在泵的进出口处,应安装在泵的出口端 |
| 6 | 直管段要求:前方≥10×D(D为流量计内径),后方≥5×D |






















