| 参数项 | 规格说明 |
|---|---|
| 产品名称 | 智能直显型电磁流量计 |
| 精度等级 | ±0.5%R(千分之五) |
| 公称压力 | 1.6MPa(DN10~DN200);1.0MPa(DN250~DN1000);0.6MPa(DN1100~DN2000);其他规格可定制 |
| 安装方式 | 法兰安装(默认);法兰夹持(定制);卡箍安装(定制) |
| 电极类型 | 316L电极(选配);HB/HC合金电极(强酸碱环境);钛电极;钽电极;碳化钨电极;铂金电极 |
| 衬里材质 | 氯丁橡胶(CR);聚四氟乙烯(F4);聚氨酯橡胶(PU);聚全氟乙丙烯(F46) |
| 量程比 | 10:1 |
| 工作环境 | 工作温度:-10~55℃;存储温度:-40~65℃ |
| 流体要求 | 导电介质(电导率≥5μS/cm液体) |
| 公称通径DN | 0.3m/s | 0.5m/s | 1m/s | 2m/s | 5m/s | 10m/s |
|---|---|---|---|---|---|---|
| DN10 | 0.084 | 0.141 | 0.282 | 0.565 | 1.4137 | 2.827 |
| DN15 | 0.190 | 0.318 | 0.636 | 1.272 | 3.1809 | 6.361 |
| DN20 | 0.339 | 0.565 | 1.131 | 2.262 | 5.6549 | 11.31 |
| DN25 | 0.530 | 0.883 | 1.767 | 3.534 | 8.8357 | 17.67 |
| DN32 | 0.868 | 1.447 | 2.895 | 5.790 | 14.477 | 28.95 |
| DN40 | 1.357 | 2.262 | 4.523 | 9.047 | 22.62 | 45.23 |
| DN50 | 2.120 | 3.534 | 7.068 | 14.137 | 35.343 | 70.68 |
| DN65 | 3.583 | 5.973 | 11.945 | 23.891 | 59.73 | 119.45 |
| DN80 | 5.428 | 9.047 | 18.095 | 36.191 | 90.478 | 180.95 |
| DN100 | 8.482 | 14.137 | 28.274 | 56.548 | 141.37 | 282.74 |
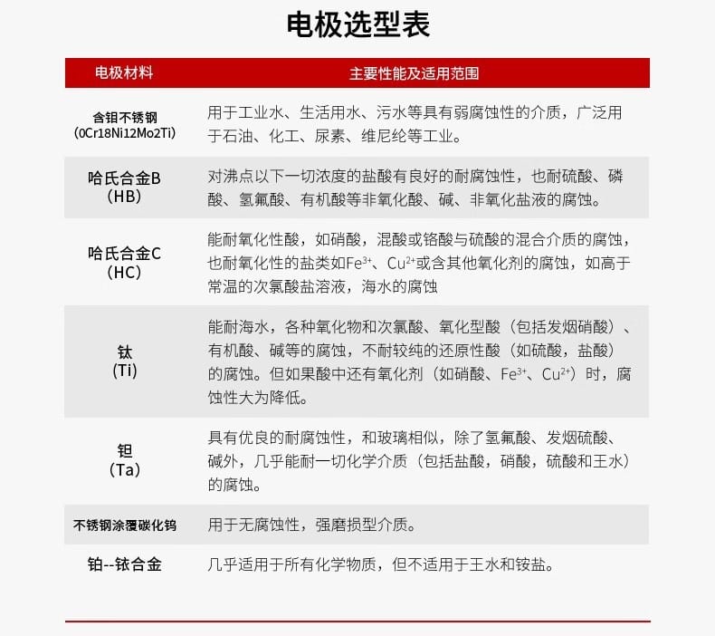
| 电极材料 | 主要性能及适用范围 |
|---|---|
| 含钼不锈钢(0Cr18Ni12Mo2Ti) | 用于工业水、生活用水、污水等弱腐蚀性介质,广泛用于石油、化工、尿素、维尼纶等工业 |
| 哈氏合金B(HB) | 对沸点以下一切浓度的盐酸良好耐腐蚀,耐硫酸、磷酸、氢氟酸、有机酸等非氧化酸、碱、非氧化盐液腐蚀 |
| 哈氏合金C(HC) | 耐氧化性酸(硝酸、混酸、铬酸与硫酸混合介质),耐氧化性盐类(Fe³⁺、Cu²⁺),耐高于常温的次氯酸盐溶液、海水腐蚀 |
| 钛(Ti) | 耐海水、各种氧化物和次氯酸、氧化型酸(发烟硝酸)、有机酸、碱等腐蚀;不耐较纯还原性酸,但酸中含氧化剂时腐蚀性大为降低 |
| 钽(Ta) | 具有优良耐腐蚀性,除氢氟酸、发烟硫酸、碱外,几乎耐一切化学介质(盐酸、硝酸、硫酸、王水)腐蚀 |
| 不锈钢涂覆碳化钨 | 用于无腐蚀性、强磨损型介质 |
| 铂-铱合金 | 几乎适用于所有化学物质,但不适用于王水和铵盐 |
| 衬里材质 | 主要性能 | 最高介质温度 | 适用范围 |
|---|---|---|---|
| 氯丁橡胶(Neoprene) | 极好弹性,高扯断力,耐磨性能好;耐一般低浓度酸、碱、盐介质腐蚀,不耐氧化性介质腐蚀 | 80℃ | 水、污水、弱磨损性泥浆、矿浆 |
| 聚氨酯橡胶(Polyurethane) | 极好耐磨性能;耐酸、碱腐蚀性能较差 | 120℃(特殊订货) | 中性、强磨损的矿浆、煤浆和泥浆 |
| 聚四氟乙烯(PTFE/F4) | 几乎抵抗所有化学介质,耐非糖盐酸、硫酸、硝酸和王水,耐浓酸和有机溶剂;不耐三氟化氯、高温三氟化氧、高流速液氟、液氧、臭氧;耐磨性不如聚氨酯橡胶,抗负压能力不如氯丁橡胶 | 100℃(特殊订货150℃) | 浓酸、碱等强腐蚀性介质;卫生类介质 |
| 聚全氟乙丙烯(F46) | 不耐发烟硝酸、丁基锂,其他化学性能与聚四氟乙烯基本相同;抗负压能力高于聚四氟乙烯 | 100℃(特殊订货150℃) | 浓酸、碱等强腐蚀性介质;卫生类介质 |




















