| 参数名称 | 参数值 |
|---|---|
| 产品型号 | SIN-UZ-B |
| 测量范围 | (200~8000)mm |
| 温度范围 | (-40~500)℃ |
| 主体材质 | SS304、SS316、SS316L可选 |
| 浮子材质 | SS304、SS316L、Ti可选 |
| 公称压力 | 1.0Mpa、1.6Mpa、2.5Mpa、4.0Mpa |
| 介质比重 | ≥0.45g/cm³ |
| 介质密度差 | ≥0.15g/cm³(测量界位) |
| 介质粘度 | 0.02Pa·S |
| 连接法兰尺寸 | DN20、DN25、DN50 |
| 供电电源 | DC24V |
| 变送输出 | 二线制(4~20mA),250Ω负载 |
| 防护等级 | IP65 |
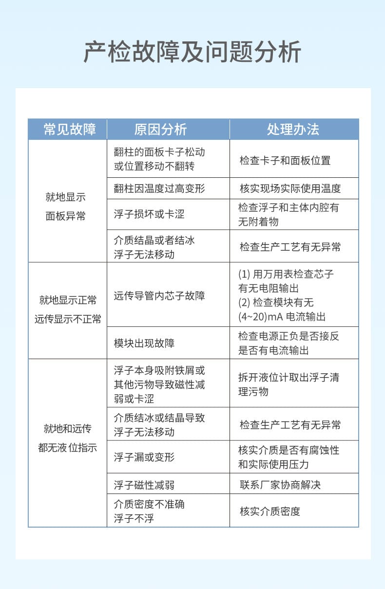
备注:如遇复杂问题,请联系厂家进行专业处理。

























