登录
注册
购物车
(
0
)
最近加入
[name]
¥
[price]
x
[num]
立即结算(
0
)
合计:¥
0.00
共
0
件商品
全部分类
水质监测仪
PH/ORP仪表
电导/电阻仪
溶氧和余氯
仪表电极常用配件
其它仪器仪表
水质分析仪
多参数水质监测仪
浊度计/浓度计
天平仪器
滴定仪
电子秤
流量液位压力
流量计
压力表
液位计
温度变送器
其他仪表配件
压力变送器
其他变送器
物位计
计量泵
电磁隔膜计量泵
机械隔膜计量泵
柱塞式计量泵
液压隔膜计量泵
计量泵配件
其他类型计量泵
液体搅拌机
KD小型搅拌机
D型立式搅拌机
ML型慢速搅拌机
C型移动式搅拌机
其他搅拌器
气动隔膜泵
塑料气动隔膜泵
金属气动隔膜泵
食品级隔膜泵
电子级隔膜泵
隔膜泵配件
成套加药系统
循环水加药装置
RO反渗透装置
干粉投加装置
配电箱定制
非标系统订制
纯水设备
RO膜及膜壳
控制阀门
过滤产品
药箱和储罐
水处理耗材
其它产品
标准溶液
管路配件
泵类产品
螺杆泵
其它
变频器
鼓风机
水泵
离心泵
潜水泵
磁力泵
污水泵
自吸泵
管道泵
增压泵
其他类型泵
水质监测仪
流量液位压力
计量泵
液体搅拌机
气动隔膜泵
成套加药系统
纯水设备
水质监测仪
〉
其它仪器仪表
〉 中优创仪 在线差压密度计 烧碱酸尿素乙二醇氯化钠密度测量控制
中优创仪 在线差压密度计 烧碱酸尿素乙二醇氯化钠密度测量控制
价格
¥0.00
市 场 价 格:
0.00
优 惠 价:
0.00
品 牌 名 称:
爱力浦
商 品 编 码:
规 格 型 号:
产 品 名 称:
备 注:
+
-
加入购物车
商品介绍
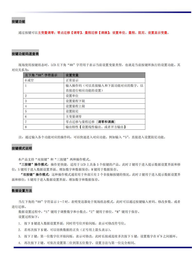
智能在线密度计(又称在线密度变送器)是爱力浦(AILIPU)基于先进技术设计的工业过程控制仪表,用于连续在线测量液体的密度和浓度。该设备采用一体化两线制变送器结构,内置电容式差压传感器和温度传感器,能够实时补偿温度变化,确保测量精度稳定可靠。 设备支持4-20mA模拟输出及HART数字通信协议,便于远程校准与监控。密度量程覆盖0-2g/cm³和0-3g/cm³,分辨率达0.001g/cm³,温度测量范围为0-100℃,适用于管道或罐体安装,包括插入式、单/双法兰侧装式和管道式等多种安装方式。 产品特点包括:无活动部件、维护简单;双四位液晶显示,可同时显示密度与温度;无需标准源即可现场校准;适用于制糖、酿酒、奶制品、采矿、炼油、食品加工、化工、石化等多个行业。支持按键本地组态,具备零点迁移、量程调整、阻尼设置等功能,操作便捷,确保系统高效运行。
售后保障
商品(50000)
手机社区
0
电话号码
13817527088
置顶