流量液位压力 流量计 〉 联测 智能分体式电磁流量计 废水污水恶劣工况可用 污水流量计
联测 智能分体式电磁流量计 废水污水恶劣工况可用 污水流量计
价格
¥0.00
市 场 价 格:
0.00
优 惠 价:
0.00
品 牌 名 称:
阔思
商 品 编 码:
规 格 型 号:
产 品 名 称:
备           注:
  • 商品介绍
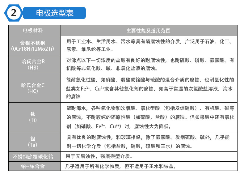
  • 联测LDG-SIN系列智能电磁流量计,采用SMT贴片工艺与32位DSP处理技术,具备高稳定性与测量精度(±0.5%R)。产品广泛应用于自来水、生活污水、工业废水、养殖水、泥浆纸浆水等复杂介质的流量测量。支持一体式、分体式及低功耗设计,防护等级达IP65/IP68,适用于高温、高湿、强腐蚀等恶劣环境。 该流量计配备可视化矩形流量棒图,实时显示瞬时流量(Q值)、累计流量,并支持净累计、回流累计等多种数据查询。支持8大国际液体计量单位切换(m³、L、gal、kg、t等),便于出口设备配套使用。输出信号包括4-20mA、脉冲及RS485 Modbus通讯协议,供电为220VAC或24VDC,满足多种系统集成需求。 选型灵活:公称直径DN10~DN2000可选,衬里材质涵盖氯丁橡胶、聚氨酯、PTFE、F46、PFA,电极材质包括316L、钛、钽、哈氏合金、铂铱合金等,适配不同腐蚀性与磨损性介质。典型应用包括污水处理、电镀废液控制、印染机械染色机配套、加碱定量控制等。 产品通过JB/T9248-1999标准认证,每台仪表均经德国科隆标准表标定,配合48小时高低温老化测试,确保长期运行稳定可靠。提供法兰、螺纹、卡箍多种安装方式,支持接地电极、刮刀电极等附件配置。 联测提供专业技术团队支持,协助选型、安装指导与故障排查,承诺质保一年,终身维护,确保客户无忧使用。

    _x000d_

    _x000d_

    undefined
    undefined
    undefined
    undefined
    undefined

    _x000d_

    undefined

    _x000d_

    undefined

    _x000d_

    undefined

    undefined

    undefined

    undefined

    undefined

    _x000d_

    undefined

    undefined
    undefined

    _x000d_

    undefined

    undefined

    undefined

    _x000d_

    undefined

    undefined

    undefined

    undefined

    undefined

    undefined

    undefined


    undefined

    _x000d_

    undefined

    undefined

    undefined

    undefined

    undefined

    undefined

    undefinedO1CN01ZtCBRh1sAYZIyp6De_!!2002

    _x000d_

    undefined
    undefined
    undefined
    undefined
    undefined

    _x000d_

    undefined
    undefined
    undefined
    undefined

    _x000d_

    以上页面中数据,均由我司实验室提供,如有疑问,请联系旺旺客服,或拨打服务热线138-6741-5974

    _x000d_

    杭州联测自动化技术有限公司

  • 售后保障
  • 商品(50000)
  • 手机社区