登录
注册
购物车
(
0
)
最近加入
[name]
¥
[price]
x
[num]
立即结算(
0
)
合计:¥
0.00
共
0
件商品
全部分类
水质监测仪
PH/ORP仪表
电导/电阻仪
溶氧和余氯
仪表电极常用配件
其它仪器仪表
水质分析仪
多参数水质监测仪
浊度计/浓度计
天平仪器
滴定仪
电子秤
流量液位压力
流量计
压力表
液位计
温度变送器
其他仪表配件
压力变送器
其他变送器
物位计
计量泵
电磁隔膜计量泵
机械隔膜计量泵
柱塞式计量泵
液压隔膜计量泵
计量泵配件
其他类型计量泵
液体搅拌机
KD小型搅拌机
D型立式搅拌机
ML型慢速搅拌机
C型移动式搅拌机
其他搅拌器
气动隔膜泵
塑料气动隔膜泵
金属气动隔膜泵
食品级隔膜泵
电子级隔膜泵
隔膜泵配件
成套加药系统
循环水加药装置
RO反渗透装置
干粉投加装置
配电箱定制
非标系统订制
纯水设备
RO膜及膜壳
控制阀门
过滤产品
药箱和储罐
水处理耗材
其它产品
标准溶液
管路配件
泵类产品
螺杆泵
其它
变频器
鼓风机
水泵
离心泵
潜水泵
磁力泵
污水泵
自吸泵
管道泵
增压泵
其他类型泵
水质监测仪
流量液位压力
计量泵
液体搅拌机
气动隔膜泵
成套加药系统
纯水设备
流量液位压力
〉
流量计
〉 杭州美控电磁流量计一体分体式电磁流量计卫生型大口径电磁流量计
杭州美控电磁流量计一体分体式电磁流量计卫生型大口径电磁流量计
价格
¥0.00
市 场 价 格:
0.00
优 惠 价:
0.00
品 牌 名 称:
阔思
商 品 编 码:
规 格 型 号:
产 品 名 称:
备 注:
+
-
加入购物车
商品介绍
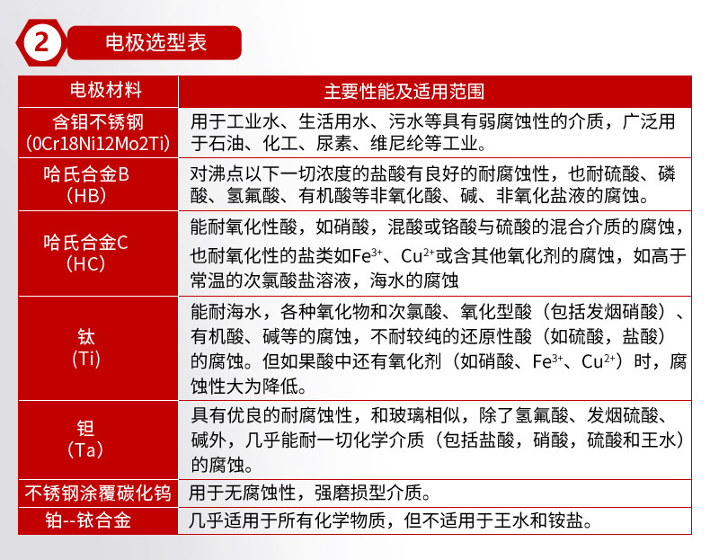
MEACON美控智能直显型电磁流量计是一款高精度、高性能的工业流量测量设备,广泛应用于自来水、污水、酸碱等导电液体的流量监测。产品通过ISO9001、CE、CMC等多项国际国内认证,确保品质可靠,真厂持证生产。 该流量计采用进口铝合金外壳与优质304不锈钢材质,配备加强型衬里和纯铜线圈,具备优异的抗干扰性与耐腐蚀性。标配4-20mA模拟输出和RS485数字通讯接口,支持瞬时/累积流量切换,以及立方米、升、吨等多种单位自由转换,满足多样化工业需求。 精度等级高达±0.5%R,全量程精准稳定,出厂前经梅特勒托利多高精度称重法和日本横河标准表双重校准,确保每台仪表达到真0.5级精度。电极可选含钼不锈钢、哈氏合金B/C、钛、钽、铂铱合金等,衬里可选氯丁橡胶、聚氨酯、F4、F46等,适配不同介质环境。 已在杭州七格污水厂、铜山冶炼厂、印染企业等多个实际项目中成功应用,替代进口品牌,性价比优越。提供专业选型指导、安装支持与售后保障服务,质量问题免费退换,使用无忧。 适用场景:污水处理、电镀废水计量、印染定量加水、化工流程控制等。作为国产民族品牌代表,美控致力于为中国工业4.0提供精准可靠的流量测控解决方案。
_x000d_
_x000d_
_x000d_
_x000d_
_x000d_
_x000d_
_x000d_
售后保障
商品(50000)
手机社区
0
电话号码
13817527088
置顶